
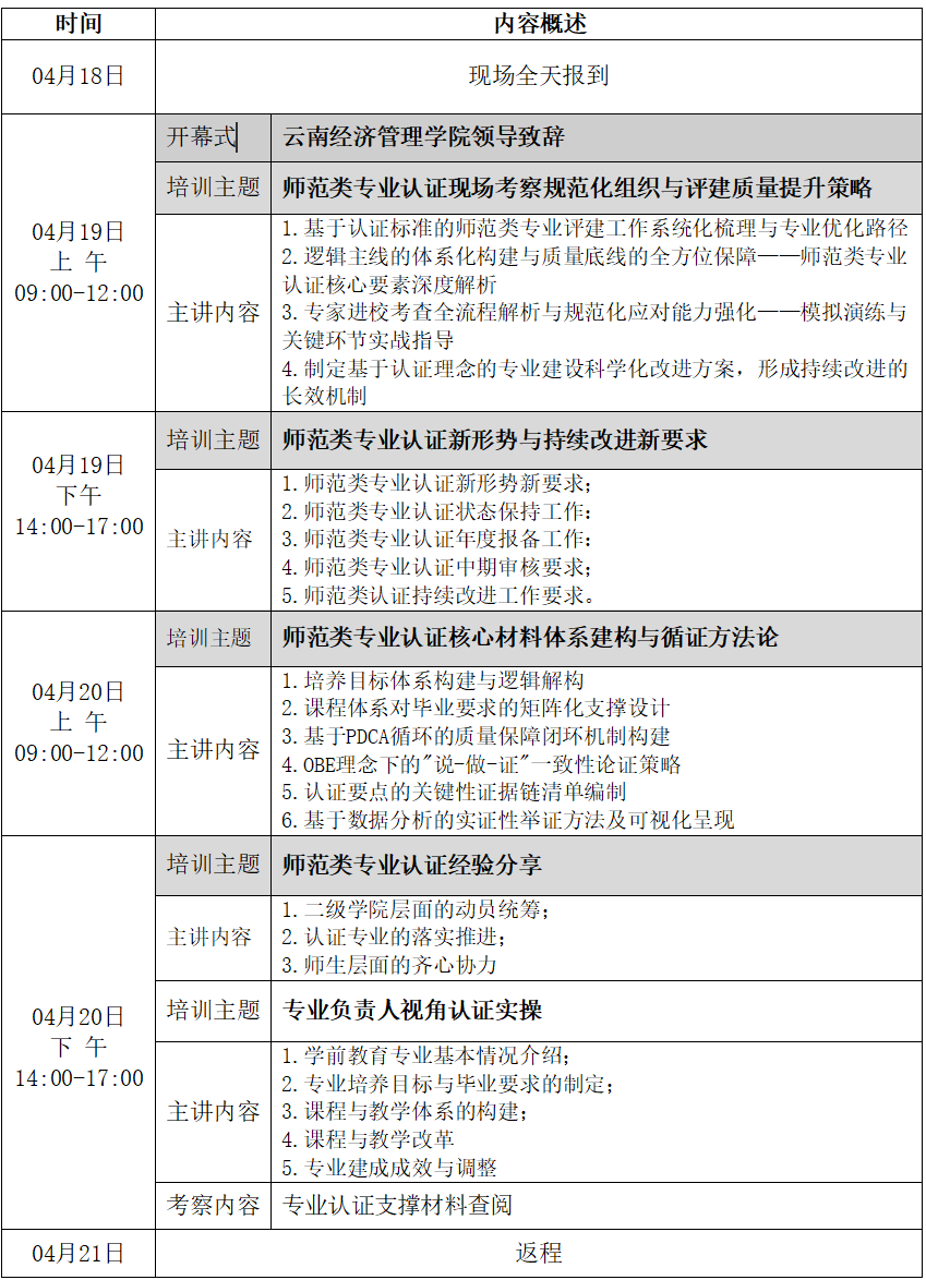
会议主旨
为深入贯彻新时代教师队伍建设改革要求,全面落实师范类专业认证标准,推动教师教育高质量发展,当前各高校师范专业正处于认证提质的关键阶段。针对二级认证中普遍存在的材料规范性不足、自评逻辑不清晰、现场考察准备不充分等问题,亟需通过专题研讨厘清认证指标内涵,提升材料撰写质量,精准把握现场考察要点。本次研讨会旨在搭建交流平台,系统解析认证标准体系,分享优秀实践经验,助力师范类专业高质量通过二级认证,切实提升师范人才培养质量。现将本次活动具体事宜函告如下,诚邀各院校组织相关教师积极参加。
会议概况
主办单位
北京华师慧教育科技院
协办单位
云南经济管理学院
时间地点
2025年04月18日-21日
会议地点
云南经济管理学院安宁校区翰文院A座3楼报告厅
会议形式
现场考察研讨+线上直播+回放(华师慧直播间)
参加对象
各高等院校分管教学的校(院)长、管理及教学单位(教务处、教学质量监控与评估中心、示范建设办公室)专业负责人及学科建设负责人等。


至善育人
图文:丁淼
编辑:赵晓燕
一审一校:王婷瑾
二审二校:汤敏
三审三校:王为仕
版权所有 © 云南经济管理学院-教育学院 滇ICP备05007082号
Copyright 云南经济管理学院-教育学院